Что такое партнерство в малом бизнесе и как оно возникает
Единицы руководителей и владельцев малого бизнеса способны полностью обеспечить и контролировать все бизнес-процессы собственного предприятия. В силу особенностей малого бизнеса (ограниченные возможности; недостаточность средств; высокая загруженность руководителя), для развития предприятия, в первую очередь, необходимо выстраивать внутренние партнерские отношения с наемными сотрудниками.
Ключевыми составляющими внутреннего партнерства являются:
- Сотрудничество, основанное на четком распределении обязанностей и ответственности;
- Распределение задач и ресурсов таким образом, чтобы это приносило максимальный эффект с минимальными расходами;
- Установление общих целей, выгодных и понятных обеим сторонам;
- Прозрачная система распределения прибыли.
Внешнее партнерство – сотрудничество с представителями других организаций, в малом бизнесе необходимо налаживать, непосредственно, владельцу этого бизнеса. Опираясь на собственные представления, желания и цели, достигается подходящее взаимовыгодное сотрудничество с другими компаниями, контрагентами, сформировываются условия, принципы и цели взаимодействия с партнером. После налаживания всех процессов, исполнение и контроль, по шаблонной системе, поручается одному из ответственных сотрудников. Таким образом, вы освобождаете себя для развития и поиска новых путей для достижения желаемых результатов.
В чем отличия от HR-директора
Функции эйчар-директора и HR-бизнес-партнера могут пересекаться. Директор должен нанимать сотрудников, проводить интервью, мотивировать их, разрабатывать кадровый план. В маленьких компаниях HR-руководитель взаимодействует со всеми отделами и видит, в каких сотрудниках нуждается компания. Но чем больше бизнес, тем слабее связь подразделений с эйчар-отделом: у руководителя появляется больше задач и он физически не может взаимодействовать с руководителями подразделений.
В таком случае выручает HRBP. В большом бизнесе нанимают несколько партнеров, которые отвечают за производство, дистрибуцию, коммерческую функцию и т.д. Таким образом, эйчар-директор фокусируется на эйчар-задачах, а HRBP контролирует, чтобы работа эйчаров не шла вразрез с целями компании.
Обратите внимание! HR-директор не обязан глубоко разбираться в бизнесе, тогда как HR-партнеры должны детально понимать все аспекты дела
С чего начать поиск делового партнера
Первоначально нужно разработать ряд критериев, по которым будет осуществляться поиск компаньона:
- не стоит отдавать предпочтение родственнику или другу. Это наиболее распространенная ошибка, так как люди считают, что родственник или друг – это человек, которому можно полностью доверять, а значит, проблем во время работы не возникнет. Однако, для успешного ведения бизнеса между людьми должна быть определенная дистанция, которая позволит принимать решения, основываясь только на профессиональных навыках гражданина. С другом или родственником установка такой дистанции невозможна. Кроме этого, не исключены постоянные поблажки и снисхождения, которые, в конечном итоге, могут привести к серьезным последствиям для организации;
- человек должен обладать лидерскими качествами. Это позволит быстрее развить и продвинуть проект. Однако, возможно возникновение конфликтов в случае, если каждая из сторон будет ярко выраженным лидером, не умеющим идти на компромисс;
- обязательное наличие предпринимательских качеств, которые позволят грамотно построить план развития предприятия. Именно от наличия данного качества во многом может зависеть скорость развития предприятия;
- умение налаживать контакты. Для быстрого развития компании необходимо иметь связи в вышестоящих инстанциях или крупных корпорациях, что позволит быстрее пробраться на рынок и увеличить доход;
- финансовая стабильность. Брать в долю человека, обремененного кредитами или иными долговыми обязательствами, нельзя, так как это пагубно может отразиться на фирме, особенно на первых этапах развития. Бывают ситуации, когда партнер, обремененный долговыми обязательствами, присваивал средства от дохода фирмы для погашения собственных долгов, что, в конечном итоге, привело к банкротству.
Стоит учесть, что партнерство в сфере ведения бизнеса предполагает постоянный поиск компромисса, а также полную отдачу сил для развития общего дела.

Для кого предназначен коучинг
-
Для тех, кто только планирует партнёрство
Мой курс предназначен для бизнесменов, первых лиц компаний и лиц, принимающих решения. Если вы только начинаете партнёрство, вам наверняка очень неуютно. Это — абсолютно нормальная реакция на выход из зоны комфорта. Данную фазу можно пройти максимально жёстко, со всеми сопутствующими срывами, недопониманием, подозрениями и прочими “американскими горками”, либо войти в новые отношения мягко, уверенно, полностью отдавая себе отчёт в том, что вы хотите от сотрудничества.
Осознание своих целей и задач, чёткое понимание расстановки сил и грамотная стратегия сделают ваше бизнес-сотрудничество удобным и выгодным для всех сторон. Я готова вам в этом помочь.
-
Для тех, кто столкнулся с проблемами в существующих партнёрских отношениях
Для любых отношений характерны определённые этапы, и корпоративная сфера не исключение. Рано или поздно люди расходятся в целях и взглядах. Кто-то уходит, другие начинают “тянуть одеяло на себя”, третьи ищут возможности самореализации в других проектах, снижая участие в вашем совместном. Конфликт интересов, соперничество и чрезмерная эмоциональная составляющая вполне могут вылиться во вражду и разрыв отношений, от которого пострадают все стороны.
Мой курс “Партнёрские отношения” предназначен для вас, если нестабильные ситуации уже имели место в вашем бизнес-партнёрстве, имеют место сейчас либо могут возникнуть в будущем. Я помогу вам научиться предотвращать их либо находить решения. Я научу вас грамотно выстраивать партнёрское сотрудничество.
Проблемы по внедрению процессного подхода
В теории процессный подход выглядит просто и логично, но его внедрение в деятельность предприятия на практике оказывается сложным
При этом стоит обращать внимание на реальные примеры, практический результат других организаций, мнение профессиональных консультантов. Для любой организации воплощение в жизнь непроверенной теории выливается в большие денежные и другие затраты

Применение на практике процессного подхода связано с рядом проблем:
- руководство внедряет процессный подход в управлении только на формальном уровне;
- созданная система не соответствует реальному положению дел в организации;
- попытка внедрить подход на неформальном уровне;
- менеджеры не воспринимают подход как новую организационную идеологию;
- руководство не задумывается о необходимости регламентации процессов или не умеет ими управлять;
- менеджеры не готовы к кардинальным переменам, например, пересмотру структуры компании;
- недостаток компетентности, мотивации, целеустремленности, настойчивости в деле оптимизации процессов.
Всеобъемлющий аутсорс
Технически ИТ-аутсорс — это частичная или полная передача работ и услуг по поддержке, обслуживанию и модернизации ИТ-инфраструктуры в руки компаний. Простыми словами: по такой схеме сотрудничества партнёрская программа может привлекать команду или отдельного специалиста из вашей компании на интересные вам проекты в формате субподряда.
? Плюсы:
-
Дополнительный опыт в новых проектах для ваших специалистов.
-
Экономия ресурсов, так как почти всегда менеджмент проекта остаётся не на вашей стороне.
-
Риск хантинга ваших специалистов заказчиком близится к нулю.
-
Релокация обычно не нужна — сотрудники остаются на привычном месте.
? Минусы:
-
Ваша компания действует от имени оператора партнёрской программы, соответственно, и проекты как собственные вы сможете позиционировать только в редких случаях.
-
Нет коммуникации с реальным клиентом, а значит, нет продуктивного нетворкинга и планов на будущие свершения.
-
Сложности с получением обратной связи (обратная сторона менеджмента, находящегося на стороне оператора партнёрской программы).
-
Чаще всего у такой модели сотрудничества высокий порог вхождения и барьер пресейлов, поэтому могут появиться трудности на первом этапе работы.
Партнерские взаимоотношения с клиентами
Решив уйти из найма, мы понимали, что предстоит большая работа по упаковке нашей экспертизы в формат УТП для клиентов. Мы проанализировали рынок и поняли, что подавляющее большинство наших заказчиков хотят простых решений — чтобы задачи решались экспертно, прозрачно, качественно, в срок и с оптимальными затратами ресурсов.
Когда к нам приходит потенциальный клиент, мы стараемся комплексно погрузиться в его проект и создать своеобразный виртуальный макет будущего продукта. Для этого применяем метод ролевой модели и анализируем проект не только как исполнители, но и стараемся посмотреть на него глазами заказчика, пользователей, регуляторов, представителей сферы кибербезопасности. Мы задаем много наводящих вопросов, чтобы выявить потенциально слабые места, требующие дополнительной проработки.

Таким образом, мы для клиентов становимся не просто подрядчиком, а технологическим партнером. Я считаю такой подход оптимальным, потому что на создание IT-продукта тратится максимум 10% его себестоимости, остальные 90% уходят на дальнейшее развитие и сопровождение (за средний цикл стартовой жизни продукта в три года)
Поэтому важно заложить правильную архитектуру и нужный запас прочности еще на старте
Чем занимается IT-партнер
IT-партнер — должность на стыке IT и бизнеса. По сути это технический директор проекта или направления, который отвечает за всю технологическую часть:
- процессы разработки;
- архитектуру;
- разработку IT-стратегии;
- проектирование;
- планирование ресурсов.
Главная задача IT-партнера — сделать так, чтобы бизнес и IT понимали друг друга. Например, заказчик хочет запустить сервис для корпоративных клиентов с нуля за месяц. Ему кажется, что это реально, но разработчики с ним не согласны. Чтобы объяснить, почему такие сроки невозможны, нужен человек, который умеет переводить на язык бизнеса.
Роль IT-партнера появилась еще в 2010-х годах, но тогда она не носила такое название. Внутри компаний были люди, которые развивали продукт, связывали работу IT-подразделения с бизнес-целями и налаживали коммуникацию отделов. Отдельные должности со своими названиями появились в 2018 году.
Бизнес «на двоих»
Друзья превращаются в партнеров, решив совместно зарегистрировать какую-либо форму предпринимательской деятельности.
В партнерстве могут быть объединены и большее количество участников, но чаще всего предпринимательскую деятельность организовывают «на пару» с надежным сотрудником. Эта форма взаимодействия популярна вследствие многочисленных преимуществ, открывающихся для новоиспеченных бизнесменов:
- психологический момент – новое дело проще начинать со знакомым человеком, которому ты доверяешь;
- сходные цели, ценности, установки;
- повышенный уровень мотивации;
- совместное принятие управленческих решений снижает риск ошибок;
- уменьшение расходной части путем разделения «ноши» на количество партнеров;
- более легкая коммуникация, открытость;
- возможность более точно подcчитать риски и разделить ответственность.
ВАЖНО! По статистике, большая часть первых собственных «дел» открываются на основе партнерских отношений. Существенными признаками партнерства является признание таковым в уставных документах и внесение вклада в любой форме (имущественной, денежной, профессиональной и т.п.)
Существенными признаками партнерства является признание таковым в уставных документах и внесение вклада в любой форме (имущественной, денежной, профессиональной и т.п.).
Недостатки партнерства в бизнесе
Главной трудностью партнерских отношений является недостаточная их определенность в российских законах: понятие «партнер» не входит в Трудовой или Налоговый кодекс РФ.
Кроме того, отношения на партнерском уровне существенно усложняют структуру управления, поскольку нужно учитывать не только объективные, но и личностные факторы.
Другая группа недостатков связана с психологией взаимодействия людей. Когда интересы направлены на общее дело, потенциал возрастает. Но когда интересы сталкиваются, происходит конфликт, обычно дорого обходящийся обеим сторонам.
Основные причины «проблемного» партнерства
- «В своем глазу бревна не вижу» – успех общий, а в неудачах каждая сторона склонна винить другую.
- «Мне мое, тебе твое» – нечеткое разделение сфер влияния, ответственности и доли в прибыли.
- «Лебедь, рак и щука» – стороны не могут договориться между собой: либо не получается принять общее решение, либо одна сторона отменяет принятое другой стороной распоряжение.
- «Деньги любят счет» – каким бы ни было изначальное доверие, недостаточный финансовый учет в конечном итоге приведет к подозрениям и разногласиям.
- «Заспинные махинации» – проводятся ли они на самом деле, или партнеры только подозревают друг друга, это богатая почва для конфликтов.
Как избежать партнерских конфликтов и неудач
Чтобы партнерство было плодотворным и приносило прибыль, а не огорчения и раздел собственности, стоит соблюдать правила, которые выработались в результате успешной бизнес-практики.
- Не делите доли поровну. Кажущееся справедливым разделение может попортить много крови в случае конфликта, так как стороны окажутся полностью равноправными.
- Единоначалие. Из всех сторон одна должна быть главнее остальных. Иначе для принятия любого решения нужно полное согласие между всеми партнерами, чего далеко не всегда удается достичь. За кем последнее слово, за тем будет и окончательная ответственность.
- Распределение. Еще до организации совместного бизнеса нужно четко определиться, кто что будет делать и за что отвечать, и закрепить все полномочия и функции в уставной документации.
- Строгий учет. С первой минуты создания совместного бизнеса нужно фиксировать все значимые моменты, особенно финансовые и управленческие. Контроль трат и доходов поможет избежать подозрений в неправильном распределении средств и закулисных действиях. Анализ собственной хозяйственной деятельности сделает ее эффективнее.
- Регламент споров. Конфликты – дело неизбежное, главное, чтобы они были конструктивными и в споре рождалась бы истина, а не обиды и раздор. Для этого нужно еще до возникновения разных мнений разработать процедуру разрешения конфликтных ситуаций, которая будет приемлемой для всех партнеров.
К СВЕДЕНИЮ! В случае успешного развития совместного дела 9 из 10 партнеров начинают идти своим путем либо в результате раздела бизнеса, либо отделения от «материнского». Это происходит потому, что успешное хозяйствование означает набор каждым партнером полезного опыта и профессиональный рост.
Великий и могучий аутстафф
Если обратиться к доступным источникам, то можно узнать, что ИТ-аутстаффинг — это предоставление технических специалистов для временной работы в офисе клиента. При этом сам специалист остаётся оформленным в штате внешней организации, которую в отдельных случаях регистрирует непосредственно компания-клиент. В целом так всё и есть, но рассмотрим этот способ сотрудничества подробнее.
? Плюсы:
-
Ваши специалисты растут благодаря опыту работы с новыми и зачастую крупными клиентами и командами.
-
Компания пополняет портфолио кейсами проектов с заказчиками — гигантами рынка.
-
Чаще всего менеджмент остаётся на стороне заказчика, что позволяет вам сэкономить.
-
Зачастую отдельные специалисты вашей компании попадают в слаженную команду и получают шанс повысить свой грейд гораздо быстрее.
-
С помощью таких крупных заказов вы сможете сократить время масштабирования своей компании.
? Минусы:
-
Как правило, вашим специалистам придётся переехать в офис заказчика, что может быть связано с физическим и психологическим стрессом.
-
Иногда специалисты привыкают к работе в новой команде и существует риск хантинга.
“Сарафанное радио” — наше все?
Мы на IT рынке 8 лет. У нас небольшой штат в 15 человек, включая разработчиков.
Как и любая компания, мы всегда в поиске лидов. За годы работы мы перепробовали многие каналы продажи: коммерческие тендеры, членство в партнерских клубах, соцсети, ивенты.
Бюджета особо не было, мы едва выделяли деньги на относительно крупные ивенты.
Но все изменилось, когда мы поменяли свое отношение к продажам.
Самым эффективным каналом продаж для нас стало “сарафанное радио”. Именно по рекомендациям компаний, с которыми мы начали сотрудничать на тендерах и ивентах, к нам пришла половина наших клиентов.

Сейчас у нас около 15 заказчиков в год. Средняя длительность проекта — от 6 до 8 месяцев. Годовой оборот — около $500k.
Но к этому мы пришли методом проб и ошибок.
Что дает описание и регламентация процессов?

Увеличение эффективности напрямую не связано с регламентацией процессов. Описаний и регламентов может и не быть на предприятии. Работа все равно будет выполняться сотрудниками по принятым правилам, так как персонал знает процесс производства. Подобная организация работы приводит к постоянным потерям ресурсов. Описание и регламентация процессов открывают ряд возможностей:
- Деятельность в рамках стандартов, повторяемость процессов создают возможности для управления.
- Выявление проблем, сложных моментов, потерь ресурсов при осуществлении процессов.
- Разработка мероприятий по улучшению процессов.
- Опыт и знание рабочих процессов, которые можно передать новым сотрудникам, филиалам, другим организациям.
- Осуществление бенчмаркинга, сравнения своего предприятия с конкурентами для улучшения бизнес-процессов.
- Внутренний аудит.
Регламентация приносит эффект, если сопровождается анализом, разработкой и внедрением улучшений.
Структура и суть функционального подхода к управлению
Пройдите наш авторский курс по выбору акций на фондовом рынке → обучающий курс
Бесплатный Экспресс-курс «Оценка инвестиционных проектов с нуля в Excel» от Ждановых. Получить доступ
Суть функционального подхода к управлению предприятием заключается в распределении задач между определенными отделами. Например, одно структурное подразделение отвечает за производство, другое – за реализацию, третье – за маркетинг, четвертое – за финансы, и так далее.
При таком подходе каждый сотрудник хорошо знаком со своей работой и выполняет ее в автоматизированном режиме. Однако ему трудно приспосабливаться к изменяющимся условиям.

Функциональная структура характеризуется тоталитарным режимом. Отделы обязаны выполнять обязанности, которыми их наделил руководитель. Инициатива здесь приветствуется слабо.
Чем занимается HR-бизнес-партнер
HR-бизнес-партнер – это гибкая должность. Где-то он должен разрабатывать план найма сотрудников, а где-то сделать упор на мотивацию работников.
Обратите внимание! Иногда HRBP временно нанимают для решения определенной задачи, в других же случаях – он состоит в штате компании. Давайте сначала разберемся, чем HRBP не занимается
Он:
Давайте сначала разберемся, чем HRBP не занимается. Он:
- не ищет сотрудников;
- не занимается наймом;
- не увольняет;
- не организовывает обучение;
- не формирует график отпусков и т.д.
Эти все механические функции выполняет кадровый работник. Деятельность бизнес-партнера направлена на разработку методов и технологий, которые повысят продуктивность персонала. HRBP должен проявлять лидерские качества, а также выстраивать партнерские отношения между бизнесом и эйчарами.
Как мы уже говорили, HRBP должен соблюдать баланс между психологией и экономическими, технологическими процессами. Например, в финансовом отделе компании слишком много сотрудников, часть из них дублируют работу друг друга, а другая часть недостаточно загружена. Тут HRBP нельзя полагаться только на психологию и увольнять тех, кто недостаточно мотивирован и талантлив. Нужно полностью пересмотреть структуру финансового отдела, определить, какие должности важны, а какие – лишние. Сотрудников, которые попали под сокращение, не обязательно увольнять, не исключено, что им подойдет другая должность. Вот об этом всем должен заботиться HRBP.
Рассмотрим еще один пример, на первый взгляд с уклоном в сторону психологии. В одном агентстве наняли HRBP, чтобы решить проблему с мотивацией персонала: большая текучка и низкая производительность сотрудников доводят агентство до разорения. HR-партнер начал работу не с инновационных методик по системе НЛП, а с простого: каждый сотрудник после трудового дня оценивал по пятибалльной шкале, насколько ему было сложно в течение дня. Так сразу выявились «проблемные» отделы бизнеса, оказалось, что персонал не удовлетворен руководством: задачи приходят в последний момент на грани дедлайна, работники живут в вечном стрессе. Теперь перед HRBP стоит новая задача: разработать такую систему, чтобы кадры заранее знали о предстоящих задачах и могли эффективно управлять своим временем.
Подводя итог, HR-бизнес-партнер:
- налаживает связь между бизнесом и HR-отделом;
- разбирается в экономических показателях;
- анализирует проблемы компании (финансовые, маркетинговые, технологические и др.) и решает их с помощью кадров;
- оценивает, насколько персонал удовлетворен работой, как можно это улучшить;
- берет на себя ответственность за предлагаемые мероприятия.
Анна Соловьева (руководитель департамента «Банки и финансы» рекрутингового агентства Penny Lane Personnel) утверждает, что одна из важных функций HR-партнеров – аналитика рынка. HRBP должен знать главных конкурентов, анализировать их деятельность, а также тенденции рынка и изучать прогнозы исследовательских компаний. Поэтому обычно HRBP отвечают за узкий участок рынка.
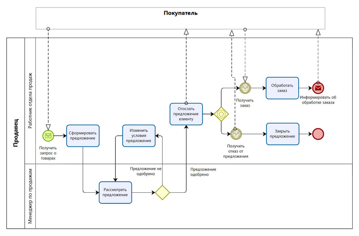
Схема бизнес-процессов
При выборе графического формата составляется схема, которая демонстрирует весь его механизм. Строят ее чаще с применением специальных программ, но черновой вариант можно создать и вручную.

Схема строится в 9 этапов:
Фиксируем границы – начальную и завершающую точки процесса.
Отображаем основные блоки – каждый блок соответствует этапу цикла и располагается в соответствии со своим местом в цепочке.
Добавляем ответвления – важно отобразить все возможные пути развития событий.
Распределяем роли – схема не включает имена и должности участников бизнес-процесса, вместо этого работникам присваиваются роли. Один участник может иметь две и более ролей в структуре.
Добавляем документы – это может быть любая важная для бизнеса информация (проект, презентации, доклады, кейсы, инструкции, электронные письма и т
д.).
Указываем ПО и источники данных – схема должна содержать сведенья обо всех программах, используемых для автоматизации бизнес-процесса.
Включаем материалы и инструменты – все то, что помогает в успешном достижении намеченной цели.
Вносим ключевые показатели эффективности – критерии, которыми будут пользоваться сотрудники управления при оценке результативности персонала.
Моделируем бизнес-процесс, используя все перечисленные сведенья.
Схему можно отобразить в виде карты или маршрута с применением стандартных международных форм документирования (нотаций).
Карта имеет вид блок-схемы, в которой по вертикали в столбцах обозначаются участники процесса, а в строках по горизонтали – интервалы времени. Такая форма изображения помогает проследить, как информация передается между подразделениями. Слишком сложная карта является поводом оптимизировать бизнес-процессы.
Опционный метод оценки бизнеса – инновационное решение
Опционный метод, используемый для оценки бизнеса, во многом похож на доходный подход (дисконтирование денежных потоков). Однако он имеет свои специфические особенности.
Опционный метод основан на принципах эффективности бизнеса как площадки для инвестирования. Предприятие рассматривается, как объект, способный приносить прибыль в будущем.
К примеру, в процессе капитализации или в рамках определенной управленческой стратегии компания может закупить акции интернет-фирм. Это делается для обеспечения платежеспособности предприятия в случае кризиса в основной отрасли.
Такие действия руководства компании направлены на укрепление стабильности. Если сделки в основной отрасли потерпят крах, то фирма будет иметь финансовую поддержку с интернет-площадок.
При оценке бизнеса опционным способом используется алгоритм метода дисконтирования денежных потоков. Отличие в том, что к основным активам добавляются вышеописанные. Эта методика пока еще находится в разработке, но уже показала свою актуальность и перспективность.
Как стать HR-бизнес-партнером
Как правило, HR-бизнес-партнерами становятся сотрудники с опытом в эйчар-управлении. Иногда ими бывают даже HR-директора, когда им надоедает заниматься только эйчар-функциями и хочется больше вникать в сам бизнес-процесс.
Если говорить о личных качествах HRBP, то тут нужно отметить инициативность, активность, креативность, ответственность. Бизнес-партнер не боится внедрять свои идеи и брать за них ответственность.
Важна заинтересованность в бизнесе и желание помочь в развитии, тогда HRBP слышит потребности компании и находит пути и инструменты в своем эйчар-арсенале для решения проблем предприятия.
Так, чтобы стать бизнес-партнером, нужно:
- проработать 5–10 лет в эйчар-управлении;
- разбираться в бизнес-процессе в целом или в отдельных функциях (маркетинг, производство, управление финансами и т.д.);
- быть инициативным, ответственным, коммуникабельным;
- проявлять лидерские качества.
Сейчас должность HRBP только начинает набирать обороты в России. Но многие крупные компании уже понимают, что грамотный бизнес-партнер в штате – это инвестиция в развитие и увеличение прибыли.
Закрывайте больше вакансий за меньшее время вместе с JCat
Партнерские отношения в команде — это главное
У меня за плечами довольно успешная карьера в банковской отрасли: за 15 лет я прошел путь от разработчика до руководителя IT-подразделений в российских банках из топ-10 и нескольких финтех-компаниях. Помимо комплексного технического и управленческого опыта, работа в финансовом секторе научила меня главному: команда — это основа успеха.

В банке я познакомился с будущим сооснователем компании Skolopendra Сергеем Позитуриным. Тогда же мы сформировали основной «костяк» из семи специалистов — они последовали за нами, когда мы поняли, что работа по найму не дает достаточной свободы для реализации технического и экспертного потенциала наших проектов.
Так мы пришли к созданию компании, основной идеей которой стал уход от строгой запротоколированности, ограничивающих регламентов и отсутствия личной ответственности. В команде мы хотели выстроить прежде всего партнерские отношения, где каждый понимает, для чего он работает и за что отвечает лично.
Наша система взаимодействия
Для решения задач мы привлекаем как опытных специалистов, так и талантливых новичков. Перспективных студентов мы находим через знакомых в университетах или напрямую, например, через хакатоны. У нас много интересных проектов, атмосфера неформальная, поэтому молодые ребята часто предпочитают остаться у нас, а не идти в раскрученную IT-корпорацию.
Такое командообразование позволяет в экспресс-режиме в течение месяца максимально раскрыть потенциал нового сотрудника и сделать его полноценным участником команды.
Карьерный рост любого новичка идет с шагом в три месяца: он приходит без опыта на позицию стажера, через три месяца может стать junior, еще через три месяца — middle, затем — senior. После работы от полугода с внутренними менторами и командой на сложных проектах возможно развитие в сторону тимлида или R&D-эксперта уровня архитектора решений. Ускорению карьерного роста также помогает «прививка ответственности»: чтобы стать на ранг выше, сотрудник должен подготовить себе замену
Такой подход создает точки тиражирования команды и культуры уже в среднесрочной перспективе.
Для достижения максимального командного эффекта мы соблюдаем одно важное правило: специально перемешиваем сотрудников на проектах, не позволяем их профессиональному взгляду «замылиться». Так люди быстро прокачиваются в разных областях и остаются мотивированными на результат.
Мы даем сотрудникам максимально возможную свободу действий и творчества в соответствии с занимаемой ими ролью
Они несут полную ответственность за свою «маленькую песочницу», понимая, что завтра ее может подхватить другая команда и сказать им «спасибо». Это формирует иной подход к созданию и ведению проектов, а также другой уровень отношений как внутри нашего коллектива, так и на проектах наших внешних партнеров.
Сейчас над проектами, реализуемыми компанией, трудится в общей сложности около 60 человек — не считая внешних компаний-партнеров со своей экспертизой в разных областях, которых мы привлекаем на комплексные проекты «под ключ».
Партнерство — это взаимоуважение и доверие.
Принцип, который в бизнесе очень важен – это доверие. А значит подбирать людей в партнеры нужно только тех, кто разделяет ваши моральные ценности, и которым вы безусловно доверяете. Партнеры не могут контролировать все шаги или поступки друг друга
Поэтом так важно доверие, и не просто доверие, а доверительные отношения между ними
Доверие – это не просто уверенность в честности партнера, уверенность в том, что он не обманет. Доверие – это уверенность в деловых качествах партнера, его компетентности, его способности решать возникающие вопросы.
Доверие, доверительные отношения не могут быть без уважительного отношения друг к другу. Их основа – это отношение к своему партнеру как к равному человеку. Чаще всего об этом не говорят, но так думают, к сожалению, многие. Причем часто так думают оба партнера друг о друге и каждый ставит себя выше другого. Проявляется такое неуважительное отношение в поступках, отношениях. Мне иногда приходилось слышать от одного из партнеров бизнеса поставщиков в ответ на мой вопрос о том, как к нашей сделке отнесется его партнер, ответ «да он все равно ничего не решает в нашем бизнесе, как я решу, так и будет». Как видите, полное неуважение к своему партнеру. Только зачем такое партнерство нужно?
Если партнеры не допускают мысли о том, что они равны друг другу, независимо от возраста, социального положения, если они не уважают друг друга, как личности, партнерство между ними довольно быстро распадется.

Заключение.
Ни в одном источнике невозможно найти ответы на все случаи жизни. Так и в вопросах партнерства невозможно детально разобрать все возможные ситуации. Ведь результат партнерства зависит от правильности и разумности как ваших действий, так и действий партнеров.
На мой взгляд есть две главные составляющие нормального партнерства, которые оказывают самое существенное влияние на принципы партнерства – это деньги и мозги партнеров.
Деньги партнеров и при начале бизнеса, и в честном отношении к деньгам в процессе существования бизнеса, и в результате раздела заработанных денег в виде прибыли. Деньги могут рассорить партнеров, сделать их врагами.
Ну а мозги позволяют партнерам находить выход и самых сложных ситуаций. Мозги позволяют искать и находить компромиссы в отношениях между партнерами. И наоборот, отсутствие мозгов, или нежелание их включать, почти всегда приводит партнерство к краху.
Заключение
Оптимальный подход для качественной оценки бизнеса выбирается индивидуально после тщательного анализа конкретного предприятия. Немаловажна также цель, для которой требуется проведение оценочных работ.
Так, например, доходный подход и его методы целесообразно применять для прогнозирования будущей прибыли от использования активов или от продажи бизнеса. Методы капитализации дохода и дисконтирования денежных потоков являются наиболее актуальными в российских условиях ведения бизнеса.
Метод капитализации основан на анализе активов с точки зрения эффективности их эксплуатации для получения прибыли. Метод дисконтирования денежных потоков универсален и позволяет установить текущую стоимость будущей прибыли.
Результаты оценки сравнительным подходом отражают результаты деятельности компании и ситуацию на рынке. Используемые методы основаны на использовании цен фондового рынка, стоимости контрольных пакетов акций, а также на соотношении между ценой и финансовыми критериями.
Первоначальной задачей затратного подхода является переоценка активов. Метод чистых активов подразумевает разность между рыночной стоимостью всего имущества компании и обязательств. Метод ликвидационной стоимости на практике применяется только в том случае, когда бизнес находится на грани банкротства.
В теории, независимо от выбранного подхода, результат оценки должен быть одинаков. На практике такое случается редко, так как рынок не идеален. Выбирать нужно тот подход, который подходит к характеристикам конкретного бизнеса. Сейчас широко стала применяться опционная модель, так как в ее рамках допускается тот факт, что компания и ее активы переменная величина.
Количество просмотров:
3 141






























