Магазин профессиональной косметики
Услуги парикмахеров, визажистов и специалистов по ногтям популярны всегда. Мастера используют профессиональную косметику, которую можно встретить только в специализированных магазинах. Продавая средства для работы, можно обеспечить себя постоянными клиентами.
Для открытия бизнеса потребуются помещение, закупка оборудования для работы, стеллажи и сотрудники. Выбирая поставщиков, лучше всего опираться на базы, торгующие мелким оптом. Обычно они предоставляют сертификаты и состав продукции. Создав сайт магазина, кроме профессионалов можно привлечь и обычных покупательниц.
Суть и смысл миссии
Важно: упомянутые выше страны прекрасно существуют без формализованной конституции не потому, что она есть или ее нет — а потому, что в этих странах работают законы, правила и процедуры. Миссия, как и конституция, является «кодификацией» конкретного бренда или компании
Иногда путают миссию и видение, считая, что это одно и то же. Не совсем так: видение — это направление, куда мы хотим пойти. А миссия — это «откуда мы и чего мы хотим в этой жизни». Видение (vision) может меняться со временем, как меняются у человека в течение жизни приоритеты, интересы и цели — тем более, если ранее поставленные цели достигнуты и надо вырабатывать новые. Миссия (mission), как «ДНК или скелет» не может меняться часто или слишком кардинально.
Миссия — это суть, смысл и глобальная цель существования компании или бренда. Есть такое не вполне серьезное понятие «бихаги», от английского BHAG — Big Hairy Audacious Goals («большие волосатые амбициозные цели»). Вероятно, современное понимание миссии этот термин обозначает наиболее ясно: «бихаги» — это настолько дерзкие и космические цели, что для их достижения нужна пара десятков лет.
Рейтинг самых прибыльных бизнесов в России за последние годы
Анализ финансовых показателей действующих организаций и ИП позволяет понять, каким бизнесом лучше заняться, чтобы новая компания выжила на рынке. В 2017-2019 годах самыми прибыльными оказались следующие ниши малого и среднего предпринимательства:
- медицинские клиники узкой специализации (в частности, стоматологические);
- частные аудиторы и бухгалтеры;
- консалтинг;
- микрокредитование;
- продуктовые магазины;
- аптеки.
Согласно исследованию компании «СКБ Контур» 2019 года, в лидеры антирейтинга попали организации в сфере общепита, туризма, логистики, бытовых услуг и IT. Основная причина убыточности таких ниш бизнеса – высокая конкуренция.
Как найти лучшую бизнес-идею для женщины или девушки?
Выберите из приведенных выше возможностей те, которые показались вам наиболее интересными, и составьте из них список. Затем проанализируйте отобранные варианты и подумайте, какой из них максимально приемлем для вас и вашей семьи.
Народная мудрость гласит: “Вы промахнетесь в 100% выстрелов, которые не сделаете”. Поэтому при рассмотрении бизнес-идей отбросьте стереотипы мышления, старайтесь рассуждать нестандартно: чем больше риск, тем больше шансов заработать.
Не стоит ориентироваться на традиционные способы заработка. Например, если решили предложить услуги по уходу за детьми, включите в них здоровое питание, прогулки на свежем воздухе и уникальную методику развивающих занятий.
Прежде чем принять окончательное решение, проведите тщательное исследование рынка и учтите все индивидуальные факторы.
Вопросы, которые необходимо задать себе перед запуском бизнеса
Вот список вопросов, на которые следует ответить, прежде чем приступить к реализации бизнес-идеи:
- Будет ли этот бизнес прибыльным при неполном рабочем дне или станет основным источником дохода?
- Какие вложения потребуются для запуска предприятия? В какую сумму обойдется бизнес-старт вместе с ежемесячными расходами? Где можно взять эти средства?
- Сколько времени сможете уделять бизнесу, чтобы вписаться в текущий график работы?
- Достаточно ли имеющихся у вас навыков и опыта или предстоит освоить что-то совершенно новое?
Определившись с видом деятельности, начинайте думать о таких вещах, как местоположение бизнес-точки, члены команды (если требуется), финансисты, поставщики, у которых можно купить сырье по самым низким ценам и т.д. Все это требует времени. После анализа перечисленных факторов еще раз посчитайте общую стоимость запуска бизнеса.
Какую бы деятельность вы ни выбрали, помните: всегда можно воспользоваться опытом людей, занимающихся тем же бизнесом. Общение с другими женщинами-предпринимателями, их советы помогут вам учиться на чужих ошибках.
Учтите и мнение экспертов, которые рекомендуют составить рабочий график таким образом, чтобы у вас было время на отдых и расслабление. Кроме того, читайте статьи женщин-предпринимателей, чтобы получить представление об их жизни и проблемах, с которыми они сталкивались в поисках баланса между работой и домом.
Lean Canvas
Это упрощенная модель Остервальдера, обычно используемая стартап-проектами. Отличие — наличие в шаблоне дополнительных или видоизмененных блоков:
-
Проблемы клиента, где вы описываете сложности, с которыми сталкиваются ваши клиенты.
-
Решения, где вы перечисляете способы, которые помогают клиентам преодолеть проблемы, то ест фактически описываете ваш товар или услугу.
-
Ключевые метрики, где вы указываете показатели, которые позволят вам оценивать успешность продукта.
-
Скрытые преимущества, где вы перечисляете те характеристики, которые делают производство товара или услуги по вашей модели крайне сложным или невозможным. Например: у вас есть авторские права или патент на производство товара; технология производства сложновоспроизводима сама по себе; ваша компания первая вывела продукт на рынок.
-
Каналы привлечения — здесь необходимо перечислить маркетинговые каналы продвижения продукта или компании.
При всем этом модель лишена таких блоков, как:
-
Виды работ, обеспечивающих создание ценности.
-
Необходимые ресурсы.
-
Ключевые партнеры.
-
Каналы поставки.
-
Взаимоотношения с клиентами.

Не оформляйте бизнес на родственников и друзей
Еще встречаются случаи, когда бизнес оформляется на доверенных лиц – родственников или друзей. Обычно это происходит, когда учредители не хотят значиться в качестве владельцев бизнеса. Из-за этого корпоративные отношения усложняются и становятся зависимыми от личных отношений с родственниками. Кроме того, возникает риск привлечения к уголовной ответственности по ч. 1 ст. 173.1 УК РФ (образование или реорганизация компании через подставных лиц). Наказанием может стать штраф до 300 тыс. руб. или лишение свободы на срок до 3 лет.
Пример из личной практики
Гражданин, ожидая скорого развода с супругой, решил подстраховаться и оформил своего брата в качестве единственного участника ООО и гендиректора. Впоследствии отношения между братьями ухудшились. После очередной ссоры владелец ООО, на кого была зарегистрирована компания, обратился к юристам, которые помогли ему ликвидировать организацию. А затем он еще и клиентскую базу ООО передал конкурентам.
Как себя обезопасить?
Лучшие идеи с начальными вложениями до 100 тысяч рублей
Наличие стартового капитала расширяет ваши возможности для быстрого старта. Хотя, вовсе необязательно, иметь для этого миллионы. Каким бизнесом можно заняться, имея в активе 100 тыс. рублей?
21. Семейный клуб
У вас есть свободная недвижимость? Она непременно должна приносить вам деньги. Если вы не хотите просто сдавать ее в аренду, рассмотрите другие варианты использования пустующего помещения. Один из них – семейный клуб. Актуальность такого бизнеса обусловлена тем, что люди все реже собираются в квартирах, предпочитая встречаться на нейтральной территории.
Вложения в косметический ремонт, закупку игрушек и мебели составят 90-110 тысяч рублей. Учитывая, что вы существенно экономите на аренде, на безубыточный уровень центр выходит через 3-4 месяца, полностью окупается за 10-12 месяцев. При полной загруженности клуба в течение 10-часового рабочего дня, рентабельность составит около 36%, а чистая ежемесячная прибыль – около 90 тысяч рублей.
22. Изготовление салатов
Приготовление салатов – весьма выгодный бизнес. Основные потребители – офисные работники, которые не имеют возможности полноценно пообедать из-за нехватки времени. Высокая рентабельность обеспечивается большой разницей между закупочной ценой ингредиентов и стоимостью готового продукта.
Если нет возможности доставлять салаты на заказ, заключите договоры с небольшими магазинами, расположенными неподалеку от офисных центров.
Основные траты придутся на закупку ингредиентов, кухонного комбайна или овощерезки, одноразовой посуды и, возможно, еще одного холодильника для хранения продукции. В целом в начало бизнеса придется вложить 30-60 тыс. рублей. Ваша прибыль будет составлять 40% от стоимости реализованной продукции. Окупаемость такого семейного бизнеса – 4-5 месяцев.
23. Клининговое агентство
Услуги по уборке помещений – это свежее направление в бизнесе, которое стремительно развивается и приносит неплохие деньги. Держать в штате уборщицу дороже, чем получать клининговые услуги по договору аутсорсинга.
Однако офисами дело не ограничивается, услуги клининга заказывают крупные предприятия для уборки цехов, частные лица для генеральной уборки или чтобы привести в порядок квартиру после ремонта.
Для работы понадобится офис и небольшое складское помещение для инвентаря и бытовой химии. Персонал лучше нанимать по договору. Количество работников зависит от объема, который ваше агентство планирует обрабатывать. Кроме уборщиков, вам понадобится диспетчер или офис-менеджер, хотя на начальном этапе, эту работу вы можете взять на себя.
Для продвижения услуг можно создать сайт-визитку, а также группы в соцсетях.
24. Фотография
Фотоделу можно научиться, даже не имея выдающихся способностей. Сегодня в тренде выездные и студийные фотосессии – деловые, свадебные, в ожидании ребенка, детские и так далее. В школах и детских садах принято оформлять их в виде памятных альбомов. Словом, есть, где развернуться.
Если вы новичок в фотоделе, быстро получить отдачу не получится. В самом начале вы сможете брать за работу около 2 тысяч рублей в час. Со временем эта сумма дорастет до 7 тыс. рублей. Учтите, что у вас будут дополнительные траты на аренду фотостудии, услуги визажиста и прокат нарядов, поэтому затраты окупятся примерно за 1 год. К этому времени, зарплата должна составлять от 60 до 300 тыс. рублей.
25. Ремонт обуви
Бизнес, которым сейчас выгодно заниматься – ремонт обуви. Спрос на услугу есть у всех групп населения – у состоятельных людей, среднего класса и тех, кто живет совсем бедно. Все вынуждены экономить и продлевать жизнь поношенным сапогам или ботинкам.
Качественная работа позволит быстро набрать клиентскую базу даже на новом, как говорят сапожники, не насиженном месте.
Для работы понадобятся профессиональные инструменты, оборудование, расходные материалы (все это доступно и стоит недорого) и небольшое помещение.
Выработайте критерии отбора
Авторы подхода рекомендуют вырабатывать критерии после стадии генерации идей. Но мне кажется, в этом случае слишком велик соблазн «протащить» с помощью специально сформулированных критериев определенные идеи.
Я считаю, что источником вдохновения для критериев отбора новых моделей должен быть набросок существующей модели, обязательно с приклеенными к ней розовыми стикерами. Пусть проблемы и точки развития существующего бизнеса выведут вас на желаемые изменения.
Устали от непредсказуемости поступлений – пишите «обратный» критерий.
Бизнес завязан на персоналии? Немасштабируемый? Нишевый? Пишите обратные критерии!
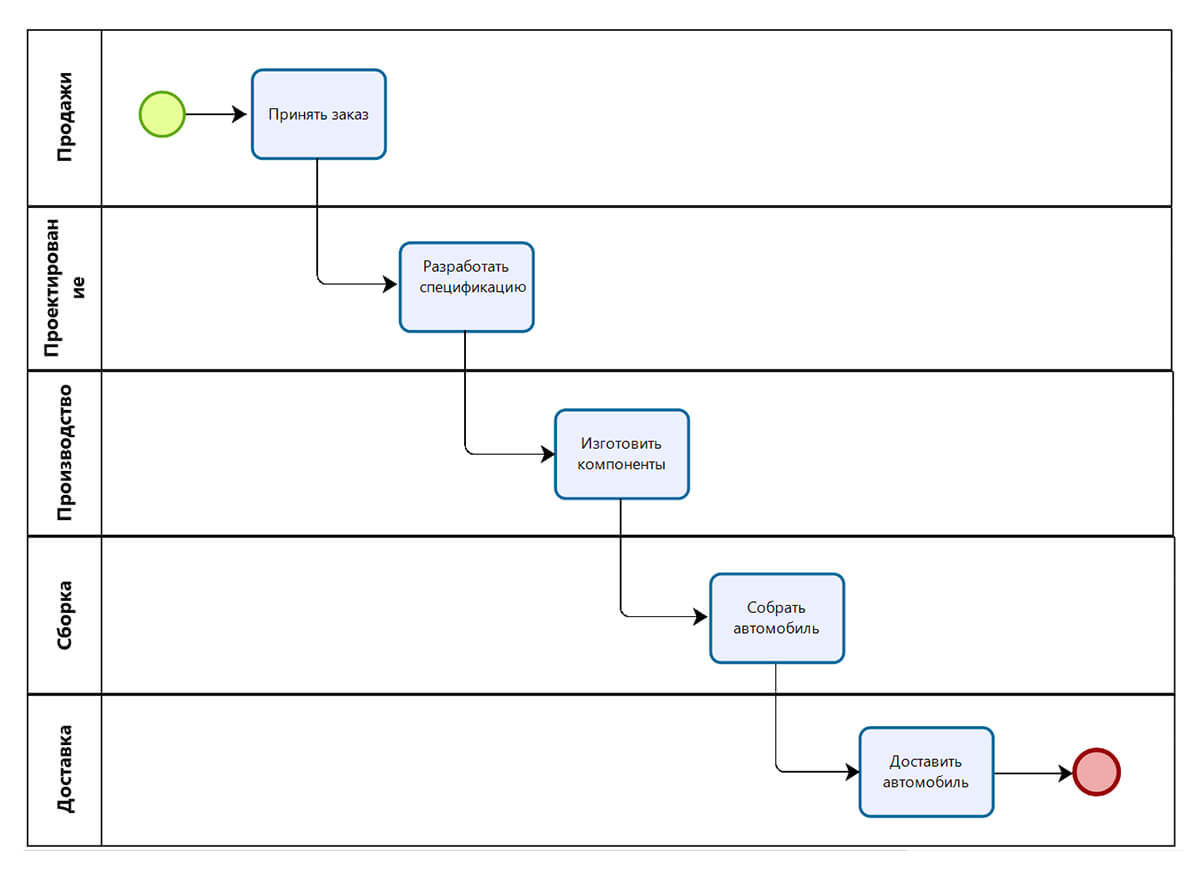
Создание бизнес-процессов на предприятии
Создание бизнес-процессов в компании предполагает структуризацию всего, что задействовано в ходе достижения определенной коммерческой цели: ресурсов, технологий, сроков, информационной составляющей, пространства и т. д. Для этого нужно:
- проанализировать текущие бизнес-процессы, разработать для каждого из них описание и модель в формате «как есть»;
- построить модель в формате «как должно быть», разработать обновленный бизнес-процесс;
- управлять и оптимизировать бизнес-процессы.

Анализ
На первоначальном этапе важно провести оценку текущих бизнес-процессов. Так становится возможным определить, где происходит дублирование одних и тех же действий разными структурными подразделениями, а также поставить определенные задачи и назначить оптимизационные меры
Анализ необходим, если:
- клиенты жалуются на сервис и качество продукта;
- не получается исполнять заказы в срок;
- слишком длинные бизнес-процессы (более 3-5 манипуляций);
- компания тратит слишком много денег на складскую и транспортную логистику;
- производственные площади не используются на 100%;
- мощности чрезмерно загружены;
- запуск в производство нового продукта или смена технологии обходятся слишком дорого.
Анализ проводится путем первоначального описания текущих бизнес-процессов на предприятии.
Когда описывать бизнес-процессы обязательно:
- крупное предприятие с большим количеством заявок, клиентов и филиалами;
- сложное многоэтапное производство;
- расширение компании, постановка новых задач, интенсивное увеличение штата сотрудников;
- продажа бизнеса или франшизы, смена руководящего аппарата;
- переход заказов из одного отдела в другой;
- выполнение работниками одних и тех же действий многократно;
- внедрение новых информационных систем.
Когда описывать бизнес-процессы необязательно:
- предприятие небольшое с малым количеством сотрудников;
- единственная деятельность компании – проектирование, где все проекты отличаются друг от друга;
- фирма только открылась, ей предстоит интенсивный рост и изменение всех процессов.
Иногда описание бизнес-процессов путают с должностными инструкциями. Это совершенно разные документы.
- В должностной инструкции изложен порядок работы отдельного сотрудника, а в бизнес-процессе – нескольких специалистов, работающих над одним процессом.
- Должностная инструкция описывает функции работника, занимающего конкретную должность, а бизнес-процесс содержит цикл операций в рамках выполнения определенной задачи.
- Бизнес-процесс имеет конечную цель и требования к результату.
Этапы описания
Существует 2 модели описания бизнес-процессов:
- Модель «как есть» (в переводе с английского – as is). Демонстрирует текущие бизнес-процессы, которые нужно изучить и описать.
- Модель «как должно быть» (переводится как to be). Создается исходя из анализа предыдущей модели, если нынешние бизнес-процессы оказываются неэффективными, несовершенными.
Модель «как есть» строится следующим образом:
- Собираем команду специалистов, которые задействованы в конкретном бизнес-процессе, в т. ч. аппарат управления.
- Собираем все необходимое для входа (информацию о ресурсах, мощностях, требованиях к качеству, времени обработки и исполнения заказов), обозначаем конечный результат.
- Формулируем этапы на основании собранных данных в ходе интервью с работниками. Персоналу можно задать такие вопросы:
- Какие действия включены в процесс?
- Как выполняется действие и где это происходит?
- Кто ответственный за конкретную операцию?
- Какой результат?
- Как понять, что рабочий цикл закончен?
- Какие документы сопровождают завершение цикла?
- Куда эти документы потом передаются.
Позаботьтесь о том, чтобы вы могли принимать участие в управлении компанией, даже если вы миноритарный участник
Миноритарные участники обладают наименьшей долей в обществе, и потому они менее защищены в случае корпоративных конфликтов. Тем не менее такой участник может влиять на дела компании.
Пример из личной практики
Два партнера создали ООО. Одному участнику принадлежали 60% доли в уставном капитале, а другому – 40%. К нам за консультацией обратился участник с меньшей долей. Он был недоволен тем, что основные решения о деятельности и развитии компании принимаются с его формальным участием. Фактически все решал его партнер. Он это и предусмотрел: для утверждения решения, согласно уставу ООО, достаточно было простого большинства голосов.
Наш клиент ошибочно полагал, что в законодательстве на этот случай должен быть защитный механизм для участников, владеющих наименьшей долей в уставном капитале.
Как себя обезопасить?
Миноритарный участник может настаивать на включении в устав положения о том, что одобрение определенных сделок или назначение генерального директора происходит единогласно. В таком случае он может заблокировать отдельные решения.
Аналогичные условия можно предусмотреть в корпоративном договоре между участниками общества (ст. 67.2 ГК РФ). В нем стороны обязуются осуществлять свои права в установленном порядке или даже отказываться от их применения. Например, в договор можно включить положение о голосовании определенным образом на общем собрании участников.
В корпоративном договоре можно предусмотреть ответственность участников, например в виде штрафа, за нарушение предусмотренных в нем положений. Это будет дополнительным стимулом его соблюдать.
Рассмотрим такую ситуацию на примере из судебной практики. Участники общества заключили корпоративное соглашение и договорились о порядке голосования на общем собрании участников общества. За нарушение этого порядка в договоре была предусмотрена штрафная неустойка в размере 5 млн руб. Эта сумма и была взыскана с участников-ответчиков. Данное решение они пытались обжаловать в Верховном Суде РФ. Но Суд не нашел оснований для передачи жалобы на рассмотрение и поддержал выводы судов нижестоящих инстанций3.
Однако нужно сделать оговорку: нельзя исключать риск снижения размера такого штрафа в суде на основании ст. 333 ГК РФ.
Частный детский сад
Частный детский сад пользуется постоянным спросом, так как подразумевает более индивидуальный и комплексный подход к каждому ребёнку, чего не всегда хватает государственным учреждениям. Открыть собственный детсад – занятие кропотливое, требующее строгого соблюдения всех правил и норм.
- Инвестиции: от 1 000 000 рублей;
- Срок окупаемости: 1.5 года;
- Прибыль: от 100 000 рублей;
Вам необходимо обойти все контролирующие инстанции, получить разрешения, а так же обустроить будущий сад всем необходимым инвентарём. Обязательно должен быть цех для приготовления пищи, спальные и игровые зоны. Пребывание ребёнка в таком учреждении – это не дешёвое удовольствие, но и вкладываемая в продвижение проекта сумма, окупится спустя 1,5-2 года
Особое внимание стоит уделить подбору квалифицированных кадров, а так же покупке развивающих игр, материалов для обучения и досуга
Стратегия № 2
Если вы не справляетесь в одиночку, признайтесь себе в этом и обратитесь за помощью. Не нужно пытаться сделать все самостоятельно. Некоторые вещи требуют профессионального подхода, поэтому лучше обратиться тем, кто в них разбирается.
Обратитесь к своей команде и предложите каждому из ее участников внести собственный вклад в развитие общего дела. Если у вас есть возможность обратиться к экспертам или людям, вовлеченным в аналогичную проблему, не пренебрегайте ею.

Иногда может оказаться достаточно даже профессионального совета, применение которого на практике позволит решить возникшую в бизнесе проблему.
Основные элементы фирменного стиля
При разработке фирменного стиля компании ключевой задачей специалиста является разработка цельного и логически обоснованного образа, органично объединяющего концепцию, позиционирование, стратегию развития и сущность бренда.
Товарный знак
Основной элемент фирменного стиля, представляет собой зарегистрированное обозначение, облегчающее процесс идентификации и дифференциации продукции и бренда, а также защищающее их от недобросовестной конкуренции и подделки.
Товарным знаком могут считаться разнообразные понятия:
- словесные: шрифтовый микс из слов, букв или цифр (имена собственные, придуманные слова, аббревиатуры, сокращения и пр.);
- изобразительные: абстрактные или конкретные изображения;
- звуковые: оригинальные музыкальные паттерны (например, заставка на радио);
- объемные (очертания флакона парфюма, особая форма бутылки и т. д.);
- комбинированные (скульптура).

Логотип
Подвид словесного товарного знака, выполненный и зарегистрированный в шрифтовом и/или графическом исполнении, — уникальный, легко идентифицируемый с компанией способ повышения узнаваемости бренда.
Логотип может быть текстовым, символьным, комбинированного типа и в виде эмблемы.

Слоган
Фирменный слоган может являть собой определенную фразу, которая в уникальной и красочной манере доносит до потребителя идею той или иной рекламной кампании, или же неизменную истину, а именно фирменный девиз
Во втором случае слоган становится важной частью фирменного стиля и даже может быть зарегистрирован в качестве товарного знака
Главное смысловое послание компании должно органично сочетаться с остальными элементами фирменного стиля и соответствовать его общей концепции, быть понятным и близким целевой аудитории, соответствовать ценностям торговой марки. Идеальный слоган ритмичен, немногословен, приятен на слух и быстро запоминается.
Виды слоганов по смысловому наполнению:
- Мотивирующие: Just do it! – Просто сделай это! (Nike).
- Подчеркивающие качество: Probably the best beer in the world!- Наверное, лучшее пиво в мире! (Carlsberg).
- Призывающие к действию: Think different. – Думай по-другому. (Apple).
- О стиле жизни: Life’s good – Жизнь хороша. (LG).
Фирменные цвета
Успешный выбор цветовой гаммы оказывает мощное влияние на формирование благоприятного впечатления о бренде у потребителя.
Ключевая задача фирменного цвета – вызвать у клиента необходимые ассоциации с фирмой, ее направлением деятельности, внешним видом ее продукции
При выборе палитры используемых цветов важно изучить психологические и эмоциональные характеристики каждого, а также их влияние на человека: какие вызывает ассоциации, настроение и т. д
Например, страховым, медицинским и финансовым компаниям, являющимся гарантами здравия и благополучия потребителей, свойственно использование спокойных, неярких оттенков синего и зеленого, формирующих доверие и спокойствие, а также отождествляемых с надежностью. Молочную продукцию обычно символизирует белый, экопродукты – зеленый и т. д.
Специалисты не рекомендуют использование множества цветов и оттенков, если только данный ход не обусловлен спецификой бизнеса. Обычно применяется не более 2-3 цветов.
Рекомендовано не отступать от выбранных фирменных цветов во всех аспектах взаимодействия с потребителями, будь то продвижение или реализация.

Фирменный блок
Являет собой часто встречаемое сочетание нескольких элементов фирменного стиля (название, товарный знак, реквизиты, логотип, слоган и т. д.), — броское, уникальное, легко считываемое и узнаваемое.
Чаще всего встречается собственно само название и логотип, иногда дополняется коротким слоганом.
Фирменный блок удобен в применении, часто используется как постоянный элемент на бланке официального документа, в шаблоне делового письма, на визитках менеджеров и на упаковке самого товара. Ключевой особенностью этого элемента фирменного стиля является универсальность применения и «смотрибельность» на любом носителе информации, будь то электронный или бумажный вариант.
Фирменный шрифт
Разработка индивидуального фирменного шрифта призвана подчеркнуть имидж бренда, передать его характерные особенности в зависимости от типа восприятия аудиторией. Например, жирные, прямые шрифты без засечек выбирают, когда хотят подчеркнуть стабильность и надежность компании. Витиеватые и оригинальные шрифты, как бы «от руки» хорошо подойдут фирме, деятельность которой связана с творчеством, креативностью или сферой event.
Главное требование при выборе шрифта, — его читаемость и сочетание с имиджем бренда.
Организация мероприятий
Крупное торжество в наше время не обходится без помощи ивент-компаний. Креативные сотрудники продумывают концепцию события, культурную программу, оформление, подбирают ведущего.
Чтобы начать бизнес в этой сфере, нужно собрать команду творческих людей. Сотрудники должны разбираться в технологиях звука, света, оформления, а также должны уметь слышать пожелания заказчика. Лучше всего оплачиваются корпоративные вечеринки. В своей деятельности предприниматель может выбрать одно или несколько направлений.
В ивент-бизнесе есть своя сезонность, что, в свою очередь, может сильно отразиться на доходности. К примеру, под Новый год или летом поток заявок может быть значительно больше.
Что мешает развивать предпринимательское образование в России
Исследование Global Entrepreneurship Monitor показало, что по всем параметрам, связанным с предпринимательской средой (государственная поддержка, доступная инфраструктура, предпринимательское образование, наличие растущих рынков и так далее), Россия не дотягивает до общемировых показателей. Эти данные озвучил Алексей Комаров, академический директор программы «Практикум по игротехнике LIVE» и директор проекта «Сколково Практикум Штаб». Так, наша страна находится на 25-м месте в рейтинге из 45 анализируемых стран по предпринимательскому образованию в школе, а по бизнес-программам вне школы (сюда входит вузовское и дополнительное образование) — на 36-м месте.
Спикер считает, что в сфере предпринимательского образования не хватает объединения усилий разных игроков — то есть государственных и частных образовательных организаций, — чтобы растить число предпринимателей в обществе и повышать их вклад в экономику, обучая вести дела эффективно и грамотно.
Алла Аргунова, основатель и директор частной школы «Путь к успеху», в которой бизнес-образование включено на уровне основной программы, утверждает, что в плане теоретической подготовки, тренировки hard и soft skills, а также проектной деятельности сложностей нет. Однако проблемы возникают, когда юные предприниматели доходят до стадии реализации бизнес-проекта:
«Как только мы завершаем проектный менеджмент, начинаются индивидуальные шаги. Нужна сеть менторов. У нас нет экосистемы, чтобы это реализовать. И если ребёнок хочет что-то производить, что-то создавать, ему нужна технологическая база, на которой будет происходить эта реализация продуктов».
Основатель ONE! International School Максим Натапов не согласен с тем, что любой детский бизнес-проект непременно нужно доводить до реализации. Он придерживается мнения, что не всем школьникам дано стать предпринимателями, но для всех полезно развивать бизнес-мышление и веру в себя, знакомиться с предпринимательской культурой, формировать понимание, что не страшно ошибаться, что даже после провалов можно подняться и двигаться дальше.
Похожее мнение выразила Кнарик Арабян, соосновательница детской бизнес-школы KinderMBA. Эксперт разделяет бизнес-образование на два направления: развитие предпринимательского мышления у школьников и, собственно, подготовку предпринимателей. Если второй путь в результате должен привести к созданию собственного бизнеса, что, очевидно, не для всех, то первый полезен для любого ребёнка без исключения:
«Предпринимательство, если раскладывать его на части, — это навыки, знания, командная работа. Оно позволяет концентрировать в себе всё сразу. Все soft skills и все знания, включая предметные. В предпринимательстве ты делаешь продукт, а продукт всегда посвящён какой-то конкретной предметной области, в которой ты должен быть специалистом. Продукт может быть в области биологии, физики, химии — и это сразу даёт прикладное применение тем знаниям, которые ты получаешь. Автоматически повышается мотивация учиться».
На чем экономить можно
Любая, даже самая мало-мальски не приспособленная хозяйка, всегда знает на чем именно сэкономить можно и допустимо.
1. Можно постараться избавиться от перекусов
Если вы откажетесь от булочек и шоколадных батончиков, перестанете постоянно что-то жевать на ходу всухомятку, а замените их полноценным горячим обедом по расписанию, вы не только существенно сэкономите, но еще и избавите свой желудок от вреда. Плюс ко всему, отказ от таких продуктов может способствовать вашему похудению.
2. Вторая жизнь ненужных продуктов
Умная хозяйка всегда применит уже, казалось бы, ненужные продукты в дело, чем также поможет существенно сэкономить домашний бюджет. Например, кислое молоко можно пустить в дело, приготовив из него пышные оладьи, которыми можно накормить всю семью. Или приготовить из черствого хлеба вкусные сухарики.
3. Можно сократить также расходы на коммунальных платежах
Для этого, достаточно начать экономить электричество, ведь, как правило, мы об этом даже не задумываемся. А ведь сократить потребление электроэнергии вполне возможно, достаточно вкрутить дома энергосберегающие лампочки. А если вы хотите сократить коммунальные расходы почти вдвое, то просто установите в квартире счетчики.
4. Можно сократить животные белки или полностью перейти на растительную пищу
Экономя на покупке мяса и изделий из него, можно существенно сократить свои траты. Если отказаться от животной пищи невозможно, то хотя бы заменить мясо в недельном рационе на рыбу, злаки и кисломолочные продукты.
5. Можно сэкономить также на автомобильных расходах
Сегодня автомобиль — это не роскошь, а необходимое средство для передвижения, особенно для большой семьи. Чтобы существенно сократить расходы по эксплуатации за автомобилем старайтесь по сезону и вовремя менять резину, грамотно планировать свой маршрут, своевременно менять в автомобиле масла и фильтра, начать экономить на мойке машине, то есть мыть ее собственноручно, не водить машину агрессивно, производить в положенное время оплату транспортного налога.
Для того, чтобы не оплачивать штрафы — не стоит нарушать правила и создавать аварийные ситуации на улице.
6. Отказаться от необязательных покупок
Большинство женщин просто совершенно не умеют отказываться от покупок. Они испытывают большие трудности в финансовом плане просто потому что не могут вовремя остановиться, и все деньги спускают на шоппинг. Для того, чтобы не попасть в финансовую ловушку:
*Воспитайте в себе силу сказать любой вещи «нет», пусть даже самой красивой. Тем более если она не является жизненно необходимой. Не воспитывайте в себе финансовую распущенность.
*Старайтесь не слоняться по магазинам и торговым центрам без цели. Идите туда только тогда, когда это действительно нужно при необходимости.
*Следует начать посещать распродажи и пользоваться различными скидками. Это поможет сэкономить вам ваши деньги.
*Не становитесь покупателем разного ширпотреба. Приобретите лучше одну, но качественную вещь.
*Можно существенно сэкономить, например, на покупке люстры. Она красиво будет смотреться, и никому и в голову не придет, что она стоит не двадцать тысяч, а всего две.
*Не обязательно покупать помытый картофель. Его можно помыть и дома, а переплачивать за это не придется.
*Людям все равно сколько стоят ваши джинсы, три тысячи или тридцать, поэтому совершенно не обязательно покупать дорогие брендовые вещи.
*Если вы едете путешествовать, можно выбрать отель и подешевле, вовсе не обязательно какая там будет мебель, ведь по сути это просто место для ночлега. Конечно это совсем не значит что нужно выбрать какой-то хостел для бомжей, ведь этим можно безнадежно испортить весь отпуск.





























